官宣!恒大正式更名为“广州队”,中超3队未确认新名,国安在列
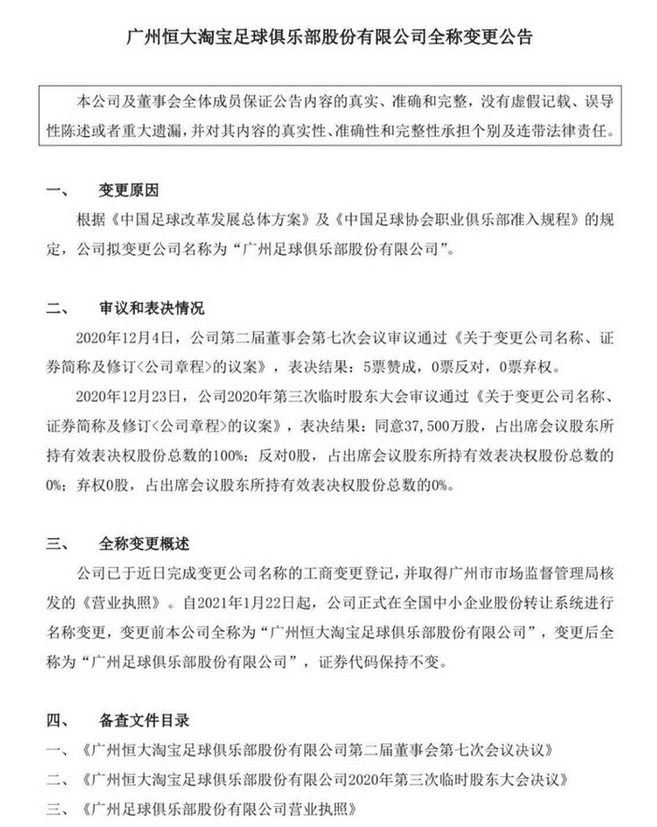
来源:直播车01-22 11:56直播车讯 北京时间2021年1月22日,广州恒大俱乐部突发重磅官宣消息,确认球队正式更名为“广州队”,球队的新名工商审核已经通过了。官方公告显示“广州足球俱乐部有限公司”已经通过了工商变更登记,很快将会拿到广州市市场监督管理局颁发的营业执照。

广州恒大的一波操作彻底击碎了此前相关律师的言论,此前有律师表示“广州队”的名称并不符合法律规定,如今看来,这一判断是错误的。恒大已经正式完成更名,因此也成为了更名潮当中第5支正式官宣新队名的中超球队,另外四支球队分别是山东鲁能“山东泰山队”、广州富力“广州城”、天津泰达“天津津门虎”、河南建业“洛阳龙门”(大概率二次更改,因为建业老球迷反对前面没有“河南”二字,可能因此在前面加上“河南”二字)。

其他球队的更名操作也大部分完成,除了已官宣的5队新名确认,另外还有8队新名基本锁定,分别是大连人“大连人”、深足“深圳市队”、上海申花“上海申花”、长春亚泰“长春亚泰”、江苏苏宁“江苏队”、上海上港“上海海港队”;重庆当代“重庆一九九七”或“重庆两江”或“重庆两江竞技”,三个新名都通过了审核,将择一启用;河北华夏幸福“河北队”或“河北职业队”或“河北冀之龙”,同样是三选一。

目前,全中超仍有多达3队的新名仍未确认,分别是北京国安、武汉卓尔、青岛黄海,武汉卓尔此前提交的“武汉众邦”因为与企业有关联,所以没有通过审核,将二次拟定新名进行提交;青岛黄海此前提交的“青岛黄海”同样与企业有关联,导致无法通过审核,与武汉卓尔一样需要二次拟定新名提交。按照规定,二次提交拟用名将在1月31日之前。

北京国安则相对复杂,球队此前一度申请延期3个月审核新名,原因是北京国安希望通过中赫集团收购中信国安在北京国安俱乐部的股权的操作来实现“国安”二字的中性化,但是剧情出现了反转,因为涉及到国企,北京国安俱乐部的股权变更繁杂,来自知名记者张强的报道,国安股权变更不顺,将准备拟用新的中性化队名,可以说是相当无奈。